Composizione Organi Direttivi
CONSIGLIO DIRETTIVO
Presidente
- Colomba Salvatore
Vice presidente
- Impellizzeri Filippo
Segretario
- Cellura Serena Manuela
Tesoriere
- Cusumano Bruno Roberto
Consiglieri
- Alcamo Maria Anna
- Bevilacqua Clio
- Curiale Simone
- Etiopia Vincenzo
- Di Gregorio Giuseppe Maurizio
- Di Liberti Salvatore
- Favara Maurizio
- Giacalone Salvatore 05/05/1966
- Macaluso Rosanna
- Sardo Carola
- Virtuoso Enrico
COLLEGIO DEI REVISORI DEI CONTI
Presidente
Dott. Bassi Aldo
Membri Effettivi
- Agnello Pietro
Di Girolamo Vincenzo Massimo
Membro Supplente
- Lombardo Anna
COMMISSIONE D’ALBO INFERMIERI
Presidente
- Marchese Maria Caterina
Vice presidente
- Virtuoso Enrico Salvatore
Segretario
- Gucciardo Claudio
Componenti
Barbulescu Elena Daniela
- Giasone Federica
- Fonte Vito
- Castiglione Chiara
- Varvaro Angelo
- Li Causi Graziella
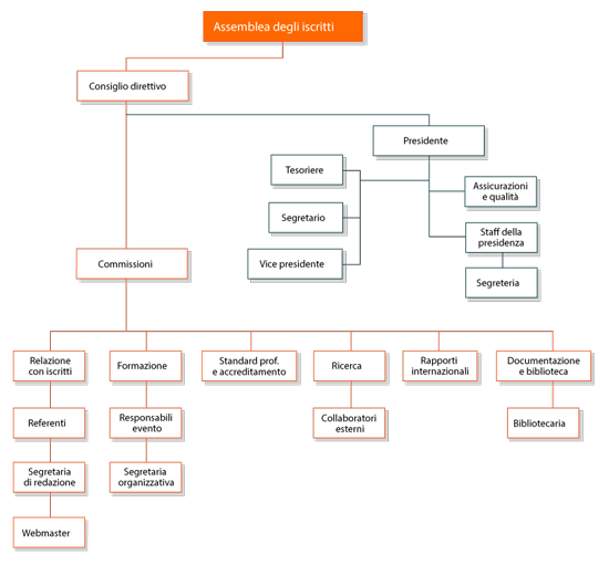
L’ordinamento italiano affida il compito di garantire il corretto esercizio delle professioni intellettuali agli Ordini e ai Collegi professionali. Essi sono in primo luogo organismi a carattere associativo, istituiti per legge e dotati di personalità giuridica pubblica, costituiti da coloro che, in possesso dei titoli di abilitazione richiesti, svolgono una stessa attività lavorativa di natura intellettuale. In seconda istanza rappresentano l’ente/istituzione di diritto pubblico, dotato di ampia autonomia, al quale lo Stato demanda il perseguimento di finalità di pubblico interesse.
L’ambito territoriale di competenza degli Ordini è di norma la provincia; la Federazione Nazionale coordina gli Ordini provinciali ed è l’organismo che ha la rappresentanza nazionale degli infermieri italiani.
L’ordinamento delle professioni sanitarie individua quali organi dell’Ordine provinciale:
- l’assemblea degli iscritti all’Albo;
- il Consiglio direttivo;
- gli organi individuali (presidente, vice presidente, segretario, tesoriere);
- Collegio dei revisori.
L’assemblea è costituita da tutti gli iscritti agli Albi tenuti dall’Ordine ed ha la funzione di eleggere ogni tre anni i componenti del Consiglio direttivo e del Collegio dei revisori. Si riunisce una volta l’anno per l’approvazione del bilancio preventivo e del conto consuntivo.
Il Consiglio direttivo è eletto ogni tre anni ed è composto da un numero di membri che varia in rapporto al numero degli iscritti all’Albo. Ha il compito di
- rappresentare e guidare il gruppo professionale. Il Consiglio è investito di tutti i poteri attribuiti all’Ordine per il governo della professione. Può essere sciolto quando non risulti in grado di funzionare regolarmente; lo scioglimento è disposto con decreto del ministero della Salute, sentito il parere della Federazione nazionale. Le attribuzioni del Consiglio direttivo di ciascun Ordine sono:
- compilare e tenere l’albo degli iscritti all’Ordine e pubblicarlo all’inizio di ogni anno;
- vigilare sulla conservazione del decoro e dell’indipendenza dell’Ordine;
- designare i rappresentanti dell’Ordine presso commissioni, enti ed organizzazioni di carattere provinciale o comunale;
- promuovere e favorire tutte le iniziative intese a facilitare il progresso culturale degli iscritti;
- dare il proprio concorso alle autorità locali nello studio e nell’attuazione dei provvedimenti che possono interessare l’Ordine;
- esercitare il potere disciplinare nei confronti dei sanitari iscritti all’albo;
- interporsi nelle controversie tra sanitario e sanitario, o tra sanitario e persona o Ente a favore dei quali il sanitario abbia prestato la propria opera professionale, procurando la conciliazione delle vertenze o dando il suo parere.
Gli organi individuali sono quattro, vengono eletti dal Consiglio direttivo e rivestono particolare importanza perché ad essi è affidata la conduzione dell’attività quotidiana dell’Ordine e la proposizione al Consiglio direttivo delle linee d’azione e di ogni altra iniziativa.
Il presidente convoca e presiede il Consiglio direttivo e le assemblee degli iscritti e svolge tutte le altre attribuzioni previste dalla legge e dal regolamento o dal Consiglio e delle quali è tenuto a curare l’esecuzione. Il presidente ha la rappresentanza dell’Ordine provinciale ed è membro del Consiglio nazionale.
Il vicepresidente sostituisce il presidente in caso di assenza o di impedimento e disimpegna le funzioni a lui eventualmente delegate dal presidente.
Il segretario è responsabile del regolare andamento dell’ufficio, che è diretto dal presidente. Cura l’archivio, i verbali delle adunanze dell’assemblea e del Consiglio, i registri delle relative deliberazioni, il registro degli atti compiuti in sede conciliativa, il registro dei pareri e gli altri registri istituiti per legge o per deliberazione del Consiglio. È il responsabile del trattamento dei dati personali relativi agli iscritti all’albo.
Il tesoriere ha la custodia e la responsabilità della cassa e degli altri valori di proprietà dell’Ordine. Provvede alla riscossione delle entrate e del pagamento dei mandati di spesa nei limiti degli stanziamenti del bilancio approvato dall’assemblea. È pertanto responsabile del pagamento dei mandati irregolari o eccedenti. Deve tenere i registri per le somme riscosse contro quietanza, di entrata e uscita, dei mandati di pagamento e l’inventario dei beni mobili e immobili costituenti il patrimonio dell’Ordine.
Il Collegio dei revisori è l’organo preposto alla vigilanza sulla gestione contabile dell’Ordine. È composto di tre membri effettivi e di un supplente, eletti dall’assemblea tra gli iscritti nell’Albo non facenti parte del Consiglio direttivo. Dura in carica tre anni e al suo interno anch’esso elegge un presidente con il compito di coordinarne l’attività.
